YX4509
YX4509
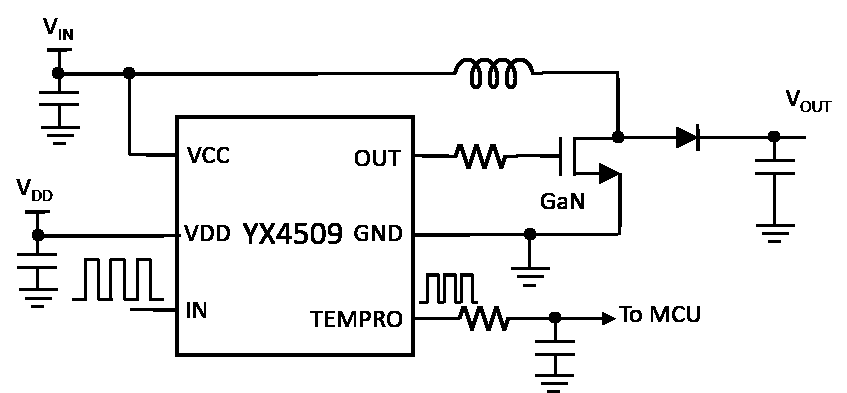
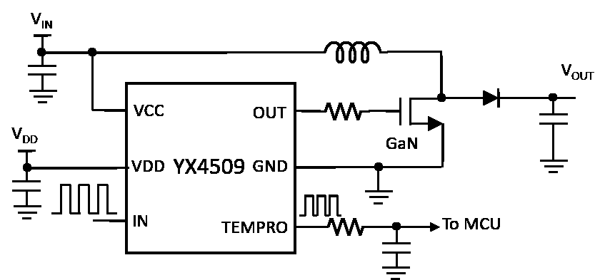
The YX4509 is a high performance single-channel low side gate driver designed for use in high-speed GaN FET and Si MOSFET applications. Its low propagation delay and high peak current make it suitable for a range of applications including LiDAR, time-of-flight, facial recognition, and power converters. The YX4509 can deliver high peak current up to 4A source and 8A sink into capacitive load. The integrated LDO achieves wide supply voltage up to 35V. It also supports temperature sensing out to allow the user to detect die temperature of the driver. The YX4509 features under voltage lockout (UVLO) and over temperature protection (OTP) enhance the safety and reliability of the device. The YX4509 is available in an industry standard and small 6-lead DFN 2mmx2mm package with exposed pad and low parasitic inductance and resistance, suitable for high frequency power systems.
- Integrated Die Temperature Sense
- Temperature Readout with PWM or Analog Voltage
- Integrated 5V LDO with input voltage up to 35V for compact system solution
- Low side ultra-fast gate driver for GaN FET/ Si MOSFET
- 1.4ns minimum input pulse width
- 4A/8A peak source and sink current
- TTL and CMOS logic input with hysteresis
- Default low output when input pins floating
- 3.4ns propagation delay
- 0.5ns fast rise and fall time
- Build-In UVLO and OTP protection
- 6-Lead DFN 2mmx2mm Package
Applications:
- GaN, Si MOSFET gate driver
- Isolated DC-DC Converter
- GaN Power Module
- Motor drives and Energy Storage
- Class-D audio amplifiers and wireless charger





