YX4508
YX4508
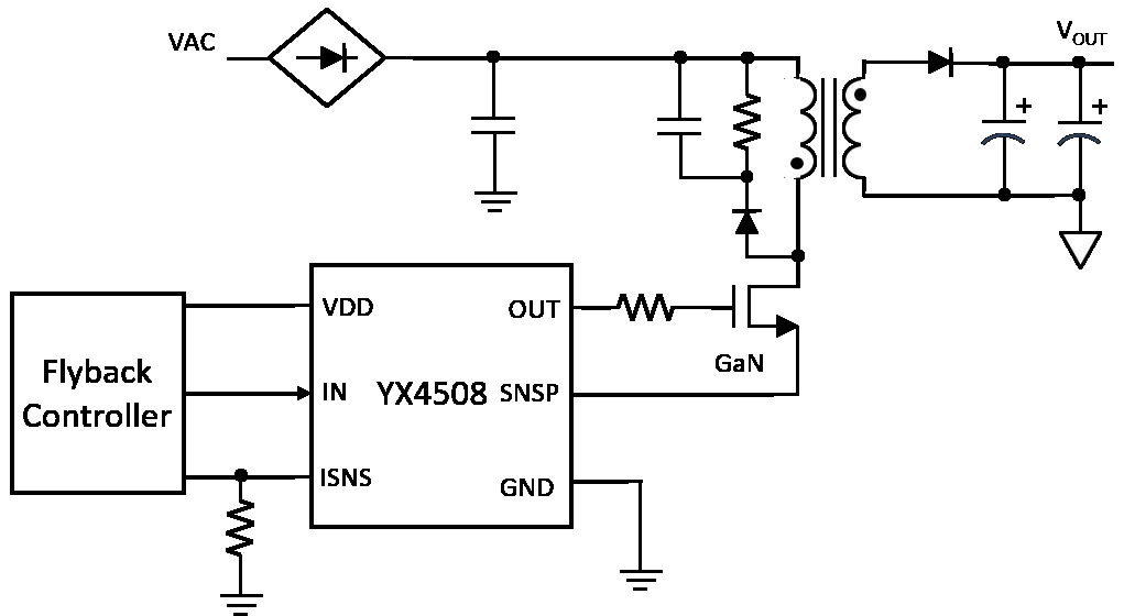
The YX4508 is a high performance single-channel low side gate driver designed for use in high-speed GaN FET and Si MOSFET applications. Its low propagation delay and high peak current make it suitable for a range of applications including Flyback, LiDAR, time-of-flight, facial recognition, and power converters. The YX4508 can deliver high peak current up to 4A source and 8A sink into capacitive load. It also supports current sensing out to monitor the FET current during operation. The YX4508 features under voltage lockout (UVLO) and over temperature protection help ensure the device operates safely and reliably. The YX4508 is available in an industry standard and small 6-lead DFN 2mmx2mm package with exposed pad and low parasitic inductance and resistance, suitable for high frequency power systems.
- Integrated 40mohms Sense MOSFET to Eliminate Bulky Sensing Resistor
- 3% Current Sense Accuracy
- Extremely Short Current Sense Delay (40ns)
- Low side ultra-fast gate driver for GaN FET / Si MOSFET
- 1.4ns minimum input pulse width
- 4A/8A peak source and sink current
- TTL and CMOS logic input with hysteresis
- Default low output when input pins floating
- 3.4ns propagation delay
- 0.5ns fast rise and fall time
- 6-Lead DFN 2mmx2mm Package
Applications:
- GaN FET/ Si MOSFET Gate Driver
- Isolated Flyback Converter for Fast Charger
- LiDAR, laser drivers, facial recognition
- Motor drives and Energy Storage
- Class-D audio amplifiers and wireless charger





